2019年10月28日 星期一
设为首页
首页
高层动态
平安建设
看点
法治新疆
重点工作
政法人物
政法文化
政法媒体
平安网群
当前位置:
新疆平安网>
公示公告>
正文
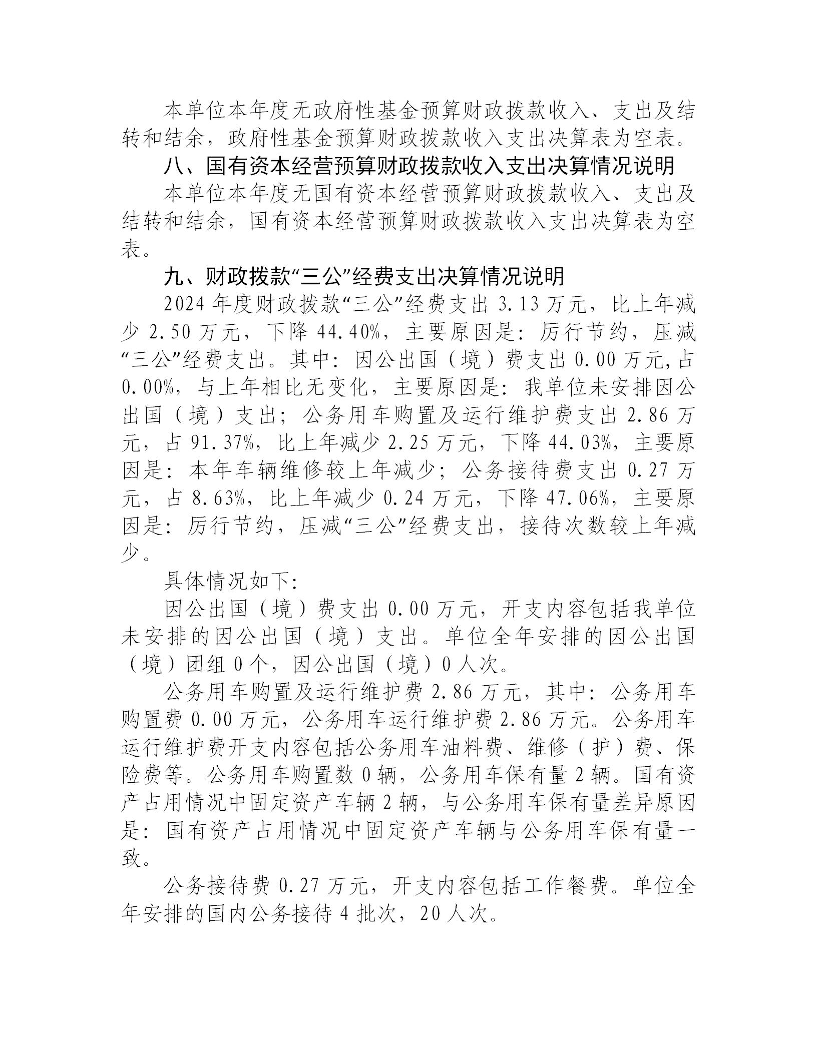
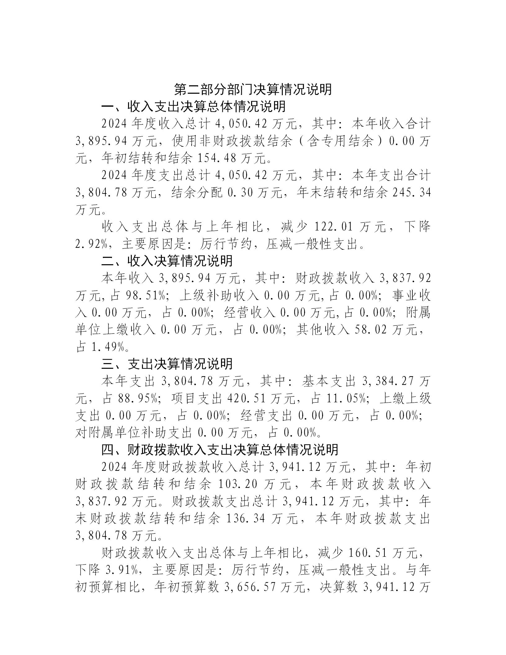
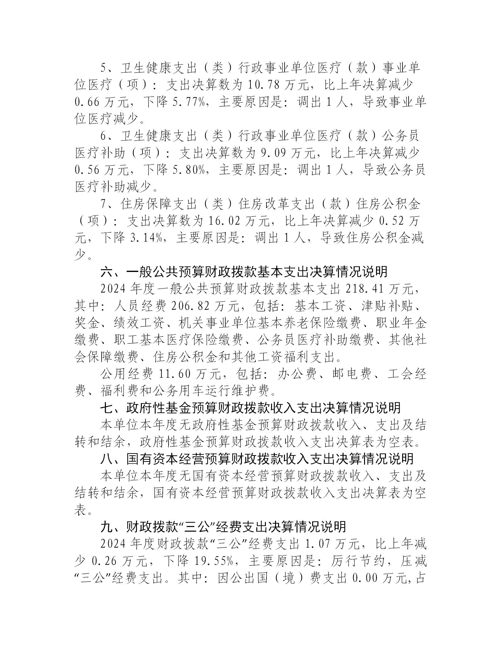
中共新疆维吾尔自治区委员会政法委员会2024年度部门决算公开
来源: 发布时间: 2025-08-28 20:16:32 作者:
责任编辑:张炜
长安网群
中国长安网
北京政法网
上海政法网
天津长安网
江苏长安网
平安浙江网
河北长安网
山西长安网
辽宁长安网
平安龙江网
安徽长安网
福建长安网
江西政法网
山东长安网
河南长安网
湖北长安网
广东政法网
湖南长安网
平安广西网
海南政法网
重庆长安网
四川长安网
贵州长安网
云南长安网
陕西政法网
甘肃政法网
青海长安网
宁夏长安网
西藏长安网
内蒙古长安网
吉林省长安网
兵团政法综治网
平安网群
伊犁平安网
塔城平安网
阿勒泰平安网
博州平安网
克拉玛依平安网
昌吉平安网
乌鲁木齐平安网
吐鲁番平安网
哈密平安网
巴州平安网
阿克苏平安网
克州平安网
喀什平安网
和田平安网
友情链接
新疆法院网
新疆人民检察院
新疆公安厅
新疆司法厅
天山网
昆仑网
新疆法制报网
红山网
丝路视听
兵团网
关于我们
|
网站说明
|
供稿服务
|
法律顾问
|
技术支持
|
联系我们
主管主办:中共新疆维吾尔自治区委员会政法委员会
承办:新疆平安网信息中心
本网站为新疆平安网信息中心版权所有,未经授权,禁止复制或镜像 新公安网备 65010502000002 新ICP备14003315号
Copyright @ 2006 -2024 ALL Ri ghts Reserved 新疆平安网@ 2024 版权所有 电话: 0991-2382278